The student is at the centre of our approach to closing the gap, and we provide a wrap-around model of support that proactively removes barriers to learning—such as poor attendance, weak literacy or numeracy, and emotional or behavioural difficulties—enabling every student to make progress and fulfil their potential. Quality First Teaching remains fundamental to success, with lesson-by-lesson progress driving final outcomes, and our dedicated Pupil Premium team works closely and intensively with students across all year groups to ensure timely, targeted support wherever it is needed.
Closing the Gap Coordinators collaborate with Heads of Department to ensure classroom teachers are supported, progress is closely monitored, and effective strategies are implemented to tackle underachievement and remove subject-specific barriers to learning.
Coaching and one-to-one support are provided in core subjects where needed, taking place either within lessons alongside the class teacher or through the Curriculum Support department.
Attendance remains a key priority. The Attendance Manager focuses interventions on Pupil Premium students, working closely with Learning Managers and Pastoral Coordinators to respond quickly when concerns arise. The Educational Welfare Officer is involved in appropriate cases.
Behaviour and wellbeing support is delivered through a combination of coaching, targeted intervention, and collaboration with external agencies. The Pupil Premium team works with students throughout the school day and continues this support after school to ensure stability and sustained progress. We also work closely with parents within the community, hiring local community centres to run workshops and support sessions. These outreach events ensure that both pupils and parents receive the guidance, encouragement, and practical help they need to be successful at CLV.
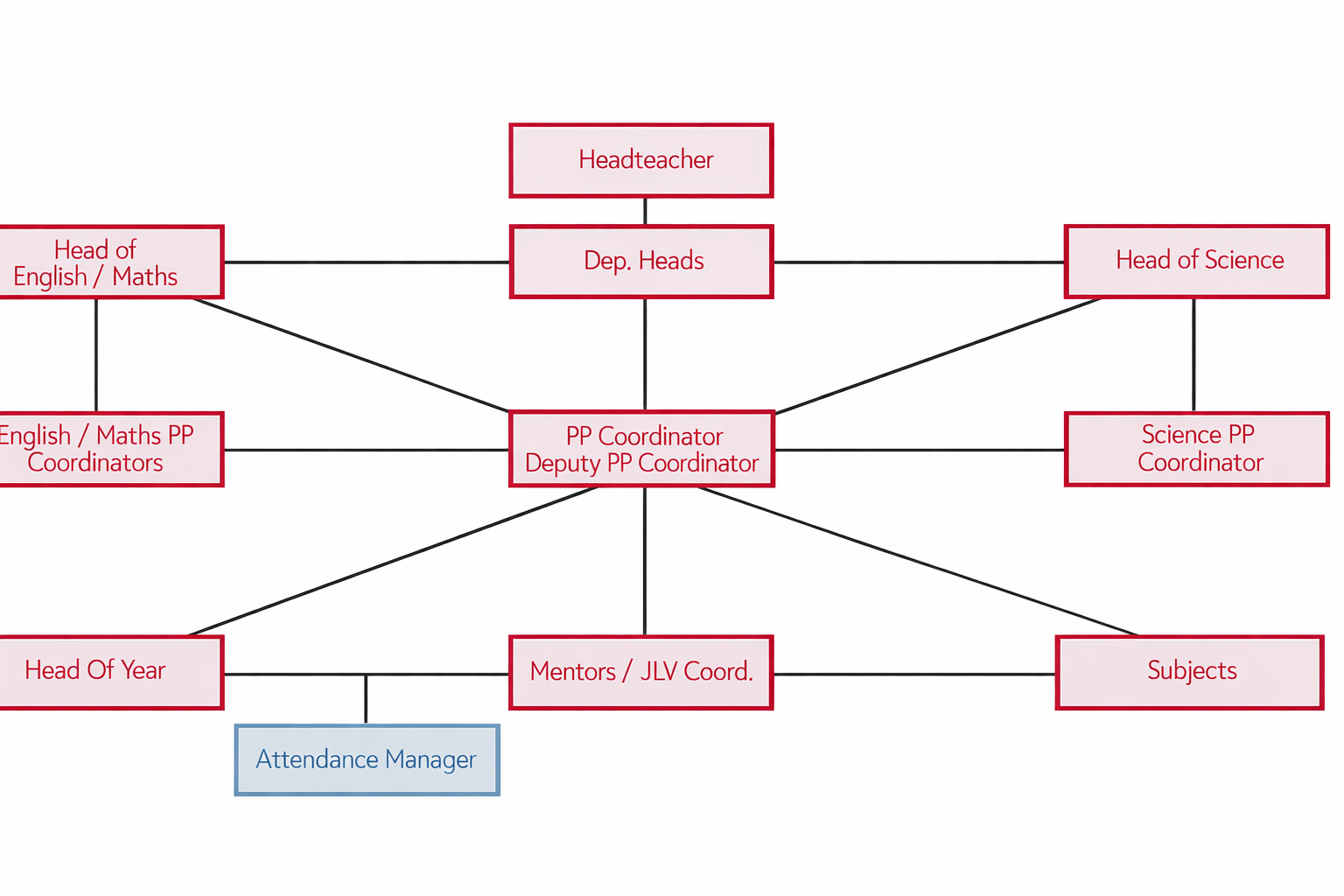
Coordination of Pupil Premium
Portfolio governors role
The Portfolio Governors focus on the allocation of resources and narrowing the attainment gap between disadvantaged and other pupils.
- Understands relevant school pupil performance data that shows progress of different groups over time.
- Becomes familiar with the concept of the pupil premium; what it is, why it has been set in place, how it is allocated, how it Is calculated and which groups of pupils attract the premium.
- Becomes familiar with the school’s pupil premium policy.
- Knows basic pupil premium facts for the school; how many pupils attract the premium, how this figure compares with other local and similar schools, how the money is spent.
- Understands relevant school pupil performance data that shows progress of different groups over time.
- Monitors spending of the pupil premium, ensuring the money is spent identifiable ways to support target groups of pupils.
- Monitors the impact of pupil premium spending on target groups.
- Meets occasionally with the Special Educational Needs and Disabilities Co-ordinator (SENDCO) and/or other staff responsible for performance data to discuss issues around underperforming groups including those eligible for the pupil premium.
- Monitors the attainment of different groups of pupils over time to provide evidence of how pupil premium pupils are progressing compared to others in the school and nationally.
- Challenges the allocation of the pupil premium grant if there is no clear audit trail evidencing appropriate use of the resources.
- Takes an active part in any governing body or committee discussions when the allocation and monitoring of the pupil premium is discussed and decided.
- Reports, back to the governing body on the school’s use of the pupil premium.
- Visits the school to find out about pupil premium expenditure and its impact.
- Monitors the Pupil Premium Action Plan.
Deputy headteacher role
- Responsible for the school’s Pupil Premium policy.
- Responsible for the PP budget.
- Establishes and implements PP strategy.
- Monitors performance of PP students.
- Analyse assessment and review data.
- Reports to the governing body on the school’s use of the pupil premium.
- Liaises with Closing the gap coordinator to ensure PP students are supported and making progress.
- Monitor new developments and research into effective use of Pupil Premium spending, eg through EEF toolkit.
Closing the gap coordinator role
- Monitor performance of PP students.
- Identify barriers to learning.
- Liaise with learning guides, learning managers, parents to remove barriers to learning.
- Liaise with coaching/ appropriate staff to coordinate a specific programme of support for students to narrow the gap in attainment.
- Develop enrichment opportunities for PP students to promote engagement & raise aspirations.
- Analyse assessment and review data.
- Coordinate interventions between PP advocates.
- Liaise with Learning Mentors working with PP students to ensure barriers to learning are removed.
Pupil Premium advocate role
- Liaise with Head of Department over future developments/ strategies aimed to ‘Close the Gap’ for PP/FSM/SEN students within subject.
- Analyse assessment and review data relating to PP/SEN/SEN students in subject.
- Track PP/SEN student cohorts against individual targets and liaison with classroom teachers to promote strategies to maximise the progress and attainment of these students.
- Liaise with coaching/ appropriate staff to coordinate a specific programme of support for students to close the gap in attainment in KS4.
- Actively contribute to the development of fully differentiated schemes of work and resources for KS4 incorporating new methods of teaching and learning including approaches to close the gap.
- Liaise with KS3 Co-ordinators to develop strategies and resources to facilitate the smooth transition for PP/SEN students from Year 8 to Year 9.
- Develop enrichment opportunities for PP/SEN students to promote engagement & raise aspirations within the subject.
